本站支持IPv6/IPv4
中国政府网
云南省政府
迪庆州政府
简体
/
繁体
微信公众号
无障碍浏览
长者模式
+
温馨提示:2023年11月6日至2023年11月12日政府网站群进行无障碍适老化改造,若有异常,敬请谅解!
站群搜索
首页
魅力维西
新闻中心
政务公开
政务服务
互动交流
政务新媒体
当前位置
>
首页
>
新闻中心
>
通知公告
新闻中心
维西新闻
通知公告
部门动态
乡镇动态
国务院要闻
省政府要闻
州政府信息
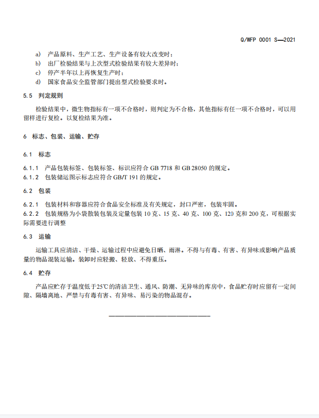
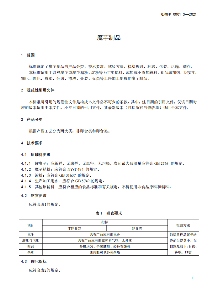
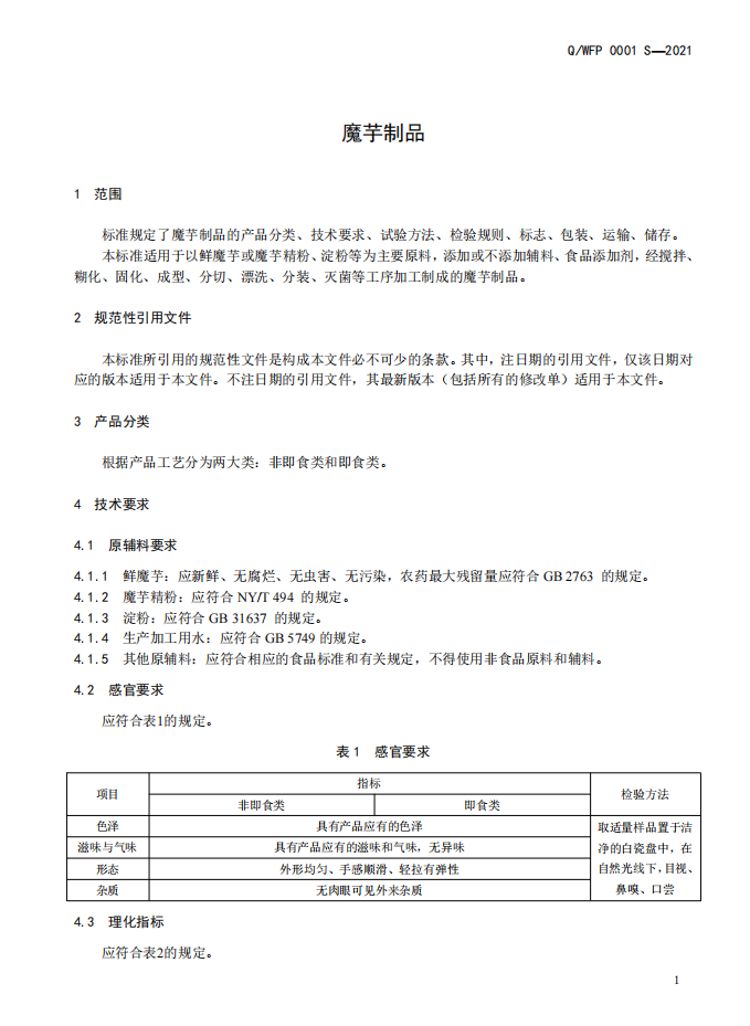
关于魔芋制品企业标准的公告
发布时间:2021-07-19 10:21:08
来源:维西县特色农业扶贫开发有限公司
浏览次数:906
字体:【
大
中
小
】
打印
分享:
扫一扫在手机打开当前页面
上一篇:
保和镇关于二道河被评为镇级美丽河湖的公告
下一篇:
维西县2021年事业单位招考教师岗位面试公告