政府信息公开
索引号
0152884140 /202100212
文  号
来 源
县司法局
公开日期
2020-07-10
律师事务所(分所)设立、变更、注销许可 办事指南
发布时间:2020-07-10 11:07     浏览次数:2156   
字体:[ ]
打印

律师事务所(分所)设立、变更、注销许可

办事指南

一、受理范围

申请内容:律师事务所(分所)设立、变更、注销许可申请。

申请人范围:以获得、变更或注销《律师事务所执业许可证》,开展或终止从事法律服务为目的,机构住所地在我省,办理列入《云南省行政许可事项通用目录》中代码为1100127000申请事项的申请人。

设立律师事务所前置程序:设立律师事务所,应当在申请设立许可前,按照《律师事务所名称管理办法》的规定办理律师事务所名称预核准。相关程序请详阅《云南省司法厅律师类政务服务事项办事指南》第一项《申请设立律师事务所名称预核准办事指南》。

申请条件:

(一)设立律师事务所应当具备下列基本条件:

1、有自己的名称、住所和章程;

2、有符合《中华人民共和国律师法》和《律师事务所管理办法》规定的律师;

3、设立人应当是具有一定的执业经历并能够专职执业的律师,且在申请设立前三年内未受过停止执业处罚;

4、有符合《律师事务所管理办法》规定数额的资产。

(二)设立普通合伙律师事务所,除应当符合基本条件外,还应当具备下列条件:

1、有书面合伙协议;

2、有三名以上合伙人作为设立人;

3、设立人应当是具有三年以上执业经历并能够专职执业的律师;

4、有人民币三十万元以上的资产。

(三)设立特殊的普通合伙律师事务所,除应当符合基本条件外,还应当具备下列条件:

1、有书面合伙协议;

2、有二十名以上合伙人作为设立人;

3、设立人应当是具有三年以上执业经历并能够专职执业的律师;

4、有人民币一千万元以上的资产。

(四)设立国家出资设立的律师事务所,除符合基本条件外,还须符合以下条件:

1、至少有二名符合《中华人民共和国律师法》规定并能够专职执业的律师;

2、须经所在地县级人民政府有关部门核拨编制、提供经费保障。

(五)符合下列条件的合伙律师事务所,可以在本所所在地的市、县以外的地方设立分所:

1、成立时间三年以上;

 2、有执业律师二十人以上;

(六)分所应当具备下列条件: 

1、有符合《律师事务所名称管理办法》规定的名称; 

2、有自己的住所; 

3、有三名以上律师事务所派驻的专职律师; 

4、有人民币三十万元以上的资产;

5、分所负责人应当是具有三年以上的执业经历并能够专职执业,且在担任负责人前三年内未受过停止执业处罚的律师。

不予受理的法定情形:

1. 设立人在申请设立前三年内受过停止执业处罚;

2.设立人为非专职律师;

3. 设立人未达到规定执业年限;

4.无符合规定数额的资产;

5.律师事务所及其分所受到停业整顿处罚期限未满的,该所不得申请设立其他分所;

6.律师事务所的分所受到吊销执业许可证处罚的,该所自分所受到处罚之日起二年内不得申请设立其他分所;

二、设立及办理依据

 设定依据:《中华人民共和国律师法》(2017年修正)第十八、十九、二十一、二十二条;《律师事务所管理办法》(2018年12月5日司法部令第142号公布)第七、八、九、十、十一、十二、十三、十四、十五、十六、十七、十八、十九、二十、二十一、二十二、二十三、二十四、二十五、二十六、二十七、二十八、二十九、三十、三十一、三十二、三十三、三十四、三十五、三十六、三十七、三十八、三十九条;《律师和律师事务所执业证书管理办法》(2009年司法部令第119号)第六、十、十五条。

上述法律、法规、规章具体内容可通过互联网下载。

三、实施机关

全省各州市司法局,是办理该行政许可事项的法定受理机构,负责本行政区域内该行政许可事项的受理、审查。

云南省司法厅,是办理该行政许可事项的法定许可机构,负责该行政许可事项的审查并作出是否准予行政许可的决定。

四、办件类型

本许可事项属于承诺件,办理方式为一次办。

五、许可条件

(一)予以许可的条件:

1.具备下列基本条件:

(1)有自己的名称、住所和章程;

(2)有符合《中华人民共和国律师法》和《律师事务所管理办法》规定的律师;

(3)设立人具有一定的执业经历并能够专职执业的律师,且在申请设立前三年内未受过停止执业处罚;

(4)有符合《律师事务所管理办法》规定数额的资产。

2. 符合上述基本条件并具备下列条件,可设立普通合伙律师事务所:

(1)有书面合伙协议;

(2)有三名以上合伙人作为设立人;

(3)设立人应当是具有三年以上执业经历并能够专职执业的律师;

(4)有人民币三十万元以上的资产。

3. 符合上述基本条件并具备下列条件,可设立特殊的普通合伙律师事务所:

(1)有书面合伙协议;

(2)有二十名以上合伙人作为设立人;

(3)设立人应当是具有三年以上执业经历并能够专职执业的律师;

(4)有人民币一千万元以上的资产。

4.  符合上述基本条件并具备下列条件,可设立由国家出资设立的律师事务所:

(1)有二名以上符合《中华人民共和国律师法》规定并能够专职执业的律师;

(2)经所在地县级人民政府有关部门核拨编制、提供经费保障。

5.符合下列条件的合伙律师事务所,可以在本所所在地的市、县以外的地方设立分所:

(1)成立时间三年以上;

(2)有执业律师二十人以上;

6.分所应当具备下列条件: 

(1)有符合《律师事务所名称管理办法》规定的名称; 

(2)有自己的住所; 

(3)有三名以上律师事务所派驻的专职律师; 

(4)有人民币三十万元以上的资产;

(5)分所负责人应当是具有三年以上的执业经历并能够专职执业,且在担任负责人前三年内未受过停止执业处罚的律师。

(二)不予许可的情形:

1.在申请设立前三年内受过停止执业处罚;

2.非专职律师;

3.未达到规定执业年限;

4.无符合规定数额的资产;

5.律师事务所及其分所受到停业整顿处罚期限未满的,该所不得申请设立其他分所;

6.律师事务所的分所受到吊销执业许可证处罚的,该所自分所受到处罚之日起二年内不得申请设立其他分所;

六、申请材料  

特别提示:为实现“办事不求人”“审批不见面”和“零跑路”要求,我省所有律师类政务服务事项均实行“在线申请、在线审查(审核)、在线许可、在线反馈、物流投寄”,即“申请人直接在‘云南律师工作管理系统’提交办理申请→州市司法局在线审查→省司法厅在线审核,准予许可的在线出具许可决定→制作证书→通过物流投寄申请人(如需直接到省厅领取证照,请详阅本指南附件1后按提示直接到省厅办理)→申请人付费收件”。因此,请务必确保线上提交材料真实性,凡不一致或提交虚假材料的,除承担《律师事务所管理办法》第25条法律后果外,还将被列为失信联合惩戒对象。

《律师事务所管理办法》第二十五条 有下列情形之一的,由作出准予设立律师事务所决定的省、自治区、直辖市司法行政机关撤销原准予设立的决定,收回并注销律师事务所执业许可证:

(一)申请人以欺骗、贿赂等不正当手段取得准予设立决定的;

(二)对不符合法定条件的申请或者违反法定程序作出准予设立决定的。

特别提示:申请设立律师事务所,所提交的章程必须按照司法部《律师事务所管理办法》第三条、第四条、第十六条的规定制定。

 

(一)设立合伙律师事务所申请材料

序号

材料名称

材料形式

份数

材料来源

其他要求

1

律师事务所章程、合伙协议

 

 

 

 

 

 

 

 

 

 

 

 

 

 

 

 

 

 

扫描件PDF形式

 

 

 

 

 

 

 

 

 

 

 

 

 

 

 

 

 

 

1

申请人自备

材料要求:无须提交纸质申请材料(即所有申请材料扫描后通过云南律师工作管理系统提交,扫描件需保持页面清晰并可下载打印)。

办理流程:1.在云南律师工作管理系统中按《律师事务所名称预审核办事指南》指引申请名称检索;2.在线提交设立申请;3.待省司法厅许可颁证后按照公安部《印章管理办法》的规定刻制印章并报州市司法局备案;4.其他事宜请详阅本指南附件1

2

设立人在申请设立前三年内未受过停止执业处罚的证明

设立人原执业机构所在地州、市司法行政机关出具

3

资产证明(认缴出资承诺书)

申请人自备(参照本指南附件3

4

住所证明(住所应符合房屋用途管理的有关规定,自有用房的应提交不动产权证;租赁用房的,应提交房屋租赁合同书、不动产权证)

申请人自备

5

变更执业机构承诺书

申请人自备(参照本指南附件9)

6

《律师事务所设立申请登记表》(需一并提交设立人名单、简历、律师执业证书扫描件)

申请人自备(下载附件2

 



(二)设立国资律师事务所申请材料

序号

材料名称

材料形式

份数

材料来源

其他要求

1

律师事务所章程

 

 

 

 

 

 

 

 

 

 

 

 

 

 

 

 

 

 

扫描件PDF形式

 

 

 

 

 

 

 

 

 

 

 

 

 

 

 

 

 

 

1

申请人自备

材料要求:无须提交纸质申请材料(即所有申请材料扫描后通过云南律师工作管理系统提交,扫描件需保持页面清晰可下载打印)。

办理流程:1.在云南律师工作管理系统中按《律师事务所名称预审核办事指南》指引申请名称检索;2.在线提交设立申请;3. 待省司法厅许可颁证后按照公安部《印章管理办法》的规定刻制印章并报州市司法局备案;4.其他事宜请详阅本指南附件1

2

设立人在申请设立前三年内未受过停止执业处罚的证明

设立人原执业机构所在地州、市司法行政机关出具

3

《律师事务所设立申请登记表》(需一并提交设立人名单、简历、律师执业证书扫描件)

申请人自备(下载本指南附件2

4

住所证明(住所应符合房屋用途管理的有关规定,自有用房的应提交不动产权证;租赁用房的,应提交房屋租赁合同书、不动产权证)

申请人自备

5

资产证明(认缴出资承诺书)

申请人自备(参照本指南附件8

6

变更执业机构承诺书

申请人自备(参照本指南附件9)

7

核拨人员、机构编制及提供经费保障的证明

所在地县级人民政府编制管理部门出具

 

(三)设立律师事务所分所申请材料

序号

材料名称

材料形式

份数

材料来源

其他要求

1

本所章程、合伙协议;本所基本情况(含已设立分所情况);本所关于选任拟任分所负责人的合伙人会议决议

 

 

 

 

 

 

 

 

 

 

 

 

 

 

 

 

 

 

扫描件PDF形式

 

 

 

 

 

 

 

 

 

 

 

 

 

 

 

 

 

 

1

申请人自备(合伙人会议决议可参照本指南附件7

材料要求:无须提交纸质申请材料(即所有申请材料扫描后通过云南律师工作管理系统提交,扫描件需保持页面清晰并可下载打印)。

办理流程:1.在云南律师工作管理系统中按《律师事务所名称预审核办事指南》指引申请名称检索;2.名称检索通过后;3.在线提交设立申请;.待省司法厅许可颁证后按照公安部《印章管理办法》的规定刻制印章并报州市司法局备案;4.其他事宜请详阅本指南附件1

2

本所符合《中华人民共和国律师法》第十九条和《律师事务所管理办法》第三十三条规定条件的书面承诺

申请人自备(参照本指南附件5

3

拟任分所负责人符合《中华人民共和国律师法》第十九条和《律师事务所管理办法》第三十四条第一款第五项规定条件的书面承诺

申请人自备(参照本指南附件6

4

本所制定的分所管理办法

本所出具

5

派驻律师名单、简历、律师执业证书扫描件

申请人自备(参照本指南附件8

6

资产证明(认缴承诺书)

申请人自备(参照本指南附件8)

7

《律师事务所分所设立申请登记表》

申请人自备(下载本指南附件4

8

住所证明(住所应符合房屋用途管理的有关规定,自有用房的应提交不动产权证;租赁用房的,应提交房屋租赁合同书、不动产权证)

申请人自备

 

 

(四)律师事务所变更组织形式申请材料目录

序号

材料名称

材料形式

份数

材料来源

其他要求

1

《律师事务所变更组织形式申请表》

 

 

 

 

 

 

 

 

 

 

 

 

 

 

 

 

 

 

扫描件PDF形式

 

 

 

 

 

 

 

 

 

 

 

 

 

 

 

 

 

 

1

申请人自备(下载本指南附件10

材料要求:无须提交纸质申请材料(即所有申请材料扫描后通过云南律师工作管理系统提交,扫描件需保持页面清晰并可下载打印)。

办理流程:在云南律师工作管理系统中凭本所账号在线提交变更申请,待云南省司法厅许可后按本附件1《办证流程指南》提示办理变更事宜。

2

律师事务所变更组织形式情况报告1份(报告需说明律师事务所变更组织形式前的业务、人员、资产、债务等情况,以及变更过程中对业务衔接、人员安排、资产处置、债务承担等事项的处置情况)

申请人自备

3

原律师事务所执业许可证(含正本和副本

省司法厅颁发

4

按照拟变更后的律师事务所组织形式,提交符合本指南《律师事务所设立许可》要求的所有材料

申请人自备

5

合伙律师事务所变更为个人律师事务所的,还需提交原所合伙人签名的并加盖律师事务所公章的决定变更律师事务所组织形式的合伙人会议决议

申请人自备(合伙人会议决议参照本指南附件7

 

(五)律师事务所(分所)变更名称申请材料目录

序号

材料名称

材料形式

份数

材料来源

其他要求

1

变更名称申请表

 

 

 

 

 

 

 

 

 

 

 

 

 

 

 

 

 

 

扫描件PDF形式

 

 

 

 

 

 

 

 

 

 

 

 

 

 

 

 

 

 

1

申请人自备(下载本指南附件11

材料要求:无须提交纸质申请材料(即所有申请材料扫描后通过云南律师工作管理系统提交,扫描件需保持页面清晰并可下载打印)。

办理流程:1.在云南律师工作管理系统中按《律师事务所名称预审核办事指南》指引申请名称预核准;2.名称核准后在云南律师工作管理系统中凭本所账号在线提起变更申请,待云南省司法厅许可后按本附件1《办证流程指南》提示办理变更事宜

2

新的律师事务所章程(合伙律师事务所还需提交全体合伙人签名并加盖律师事务所公章的决定变更律师事务所名称的合伙人会议决议及经全体合伙人签名并加盖律师事务所公章的新的律师事务所章程、合伙协议)

申请人自备合伙人会议决议参照本指南附件7

3

律师事务所执业许可证(含正本和副本)

省司法厅颁发

 

(六)律师事务所(分所)变更负责人申请材料目录

序号

材料名称

材料形式

份数

材料来源

其他要求

1

变更负责人申请表

 

 

 

 

 

 

 

 

 

 

 

 

 

 

 

 

 

 

扫描件PDF形式

 

 

 

 

 

 

 

 

 

 

 

 

 

 

 

 

 

 

1

申请人自备(下载本指南附件12)

材料要求:无须提交纸质申请材料(即所有申请材料扫描后通过云南律师工作管理系统提交,扫描件需保持页面清晰并可下载打印)。办理流程:1.在云南律师工作管理系统中凭本所账号提起变更申请;2. 待云南省司法厅许可后按本附件1《办证流程指南》提示办理变更事宜。

2

律师事务所执业许可证(含正本和副本)

省司法厅颁发

3

分所变更负责人的,还需提交本所关于选任拟任分所负责人的合伙人会议决议及该人选符合《中华人民共和国律师法》第十九条和《律师事务所管理办法》第三十四条第一款第五项规定条件的书面承诺

本所出具(承诺参照本指南附件6

4

合伙律师事务所变更负责人的,还需提交合伙人签名的并加盖律师事务所公章的决定变更律师事务所负责人的合伙人会议决议

申请人自备(合伙人会议决议参照本指南附件7

5

国资所变更负责人的,还需提交主管司法行政机关出具的任命文件

主管司法行政机关出具

 

(七)律师事务所变更章程申请材料目录

序号

材料名称

材料形式

份数

材料来源

其他要求

1

变更章程申请表

 

 

 

 

 

 

 

 

 

 

 

 

 

 

 

 

 

 

扫描件PDF形式

 

 

 

 

 

 

 

 

 

 

 

 

 

 

 

 

 

 

1

申请人自备(下载本指南附件13

材料要求:1.章程必须按照《律师事务所管理办法》第三、四、十六条规定制定;2.无须提交纸质申请材料(即所有申请材料扫描后通过云南律师工作管理系统提交,扫描件需保持页面清晰并可下载打印)。

办理流程:1. 在云南律师工作管理系统中凭本所账号提起变更申请;2. 待省司法厅审核许可后章程即可生效.

2

修订后的律师事务所变更章程

申请人自备

3

合伙律师事务所变更章程的,还需提交全体合伙人签名并加盖律师事务所公章的决定变更律师事务所章程合伙协议的合伙人会议决议及经全体合伙人签名并加盖律师事务所公章的新的律师事务所合伙协议

申请人自备合伙人会议决议参照本指南附件7

 

(八)合伙律师事务所变更合伙协议申请材料目录

序号

材料名称

材料形式

份数

材料来源

其他要求

1

变更合伙协议申请表

 

 

 

 

 

 

 

 

 

 

 

 

 

 

 

 

 

 

扫描件PDF形式

 

 

 

 

 

 

 

 

 

 

 

 

 

 

 

 

 

 

1

申请人自备(下载本指南附件14

材料要求:1.变更合伙协会须同时变更律所章程,章程必须按照《律师事务所管理办法》第三、四、十六条规定制定;2.无须提交纸质申请材料(即所有申请材料扫描后通过云南律师工作管理系统提交,扫描件需保持页面清晰并可下载打印)。

办理流程:1. 在云南律师工作管理系统中凭本所账号提起变更申请;2. 待省司法厅审核许可后即可生效。

2

由全体合伙人签名的并加盖律师事务所公章的决定变更律师事务所合伙协议的合伙人会议决议

申请人自备合伙人会议决议参照本指南附件7

3

由全体合伙人签名的并加盖律师事务所公章的新的律师事务所章程、合伙协议

申请人自备

 

(九)律师事务所分所变更派驻律师申请材料目录

序号

材料名称

材料形式

份数

材料来源

其他要求

1

变更派驻律师申请表

 

 

 

 

 

 

 

 

 

 

 

 

 

 

 

 

 

 

扫描件PDF形式

 

 

 

 

 

 

 

 

 

 

 

 

 

 

 

 

 

 

1

申请人自备(下载本指南附件15

材料要求:无须提交纸质申请材料(即所有申请材料扫描后通过云南律师工作管理系统提交,扫描件需保持页面清晰并可下载打印)。

办理流程:1.在云南律师工作管理系统中凭本所账号提起变更申请;2. 待云南省司法厅许可后按本附件1《办证流程指南》提示办理变更事宜。

2

律师事务所分所执业许可证(含正本和副本)

省司法厅颁发

3

本所关于变更派驻律师的合伙人会议决议

本所出具参照本指南附件7

     注:我省律师事务所在省外设立的分所变更派驻分所律师的,应按分所所在地省级司法行政机关要求提交材料。

 

(十)律师事务所(分所)注销许可申请材料目录

序号

材料名称

材料形式

份数

材料来源

其他要求

1

律师事务所注销申请表

 

 

 

 

 

 

 

 

 

 

 

 

 

 

 

 

 

 

扫描件PDF形式

 

 

 

 

 

 

 

 

 

 

 

 

 

 

 

 

 

 

1

申请人自备(下载本指南附件16

材料要求:无须提交纸质申请材料(即所有申请材料扫描后通过云南律师工作管理系统提交,扫描件需保持页面清晰并可下载打印)。

办理流程:1.在云南律师工作管理系统中凭本所账号提起注销申请;2. 待云南省司法厅许可后按本附件1《办证流程指南》提示办理注销事宜。

 

2

注销决议或决定:合伙所提交终止合伙所的合伙人会议决议;国资所提交主管司法行政机关的注销决定;个人所无需提交;分所需由本所提交拟注销分所的合伙人会议决议

申请人自备或主管司法行政机关出具(合伙人会议决议参照本指南附件7)

3

注销公告:在省级以上公开发行的报纸上,面向社会发布的律师事务所拟终止执业的公告

申请人自备

4

清算报告:内容包括清算组成员名单、财务清算内容、财产处置清单、未办结案件处理清单、律师人员清单等

申请人自备(参照本指南附件17)

5

处理情况报告:内容应包括业务衔接、人员安排、资产处置、债权债务承担等事务的处理情况及承担潜在执业风险的协议或承诺;拟注销个人所,该报告应由律师事务所负责人承诺;拟注销合伙所,该报告需经全体合伙人共同签字确认并承诺。

申请人自备


备注:总所拟被注销的,应同时对其所设立的分所予以注销。 

七、办结时限

法定办结时限:州市审查受理阶段:20个工作日

省厅审核许可阶段:10个工作日

承诺办结时限:州市审查受理阶段:14个工作日

省厅审核许可阶段:7个工作日

八、许可收费

本行政许可事项不收取任何费用。

九、办理流程

(一)申请

 1.省司法厅

 (1)窗口受理

受理地址:昆明市西山区滇池路219号云南省司法厅律师工作管理处(2号楼410室);交通方式:可乘坐第89、97、106、120路公交车到达。

受理时间:星期一至星期五(国家法定节假日除外)上午:08:30-12:00、下午2:00-6:00。

(2)网络受理

网址:http://220.165.246.92:8080/lsgzgl/login

受理时间:全天受理。

 (3)信函受理

受理地址:昆明市西山区滇池路219号云南省司法厅律师工作管理处;邮政编码:650200。

受理时间:星期一至星期五(国家法定节假日除外)上午:08:30-12:00、下午2:00-6:00。

2维西县司法局

(1)窗口受理

受理地址:维西县保和镇幸福路县司法局

受理时间:星期一至星期五(国家法定节假日除外)上午:08:00-11:30、下午2:30-5:30。

(2)网络受理

网址:

受理时间:全天受理。

(3)信函受理

受理地址:维西县保和镇幸福路县司法局公律;邮政编码:674600

受理时间:星期一至星期五(国家法定节假日除外)上午:08:30-11:30、下午2:30-5:30。

 (二)受理

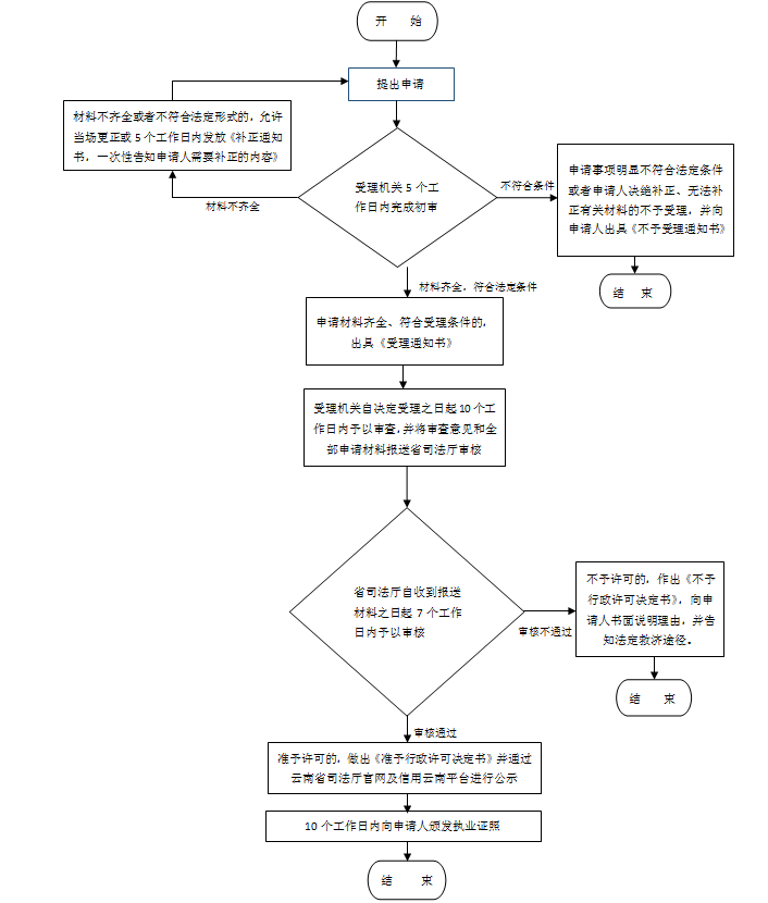
司法局收到申请材料后,应当自受理之日起14个工作日内完成对申请材料的审查(在线审查):  

1、申请材料(包括附件)齐全、符合法定形式的,准予受理并出具《受理通知书》;  

2、申请材料不齐全或者不符合法定形式的,应当自收到申请材料之日起五日内出具《补正材料通知书》告知申请人需要补正的全部内容。申请人按要求补正的,予以受理;逾期不告知的,自收到线上申请材料之日起即为受理;  

3、申请事项明显不符合法定条件或者申请人拒绝补正或无法补正有关材料的,不予受理并出具《不予受理通知书》,说明理由。  

受理申请机关在审查过程中,对于需要调查核实有关情况的,可以要求申请人提供有关证明材料,也可以委托县级司法局进行核实。

(三)审核

省司法厅自收到受理申请机关线上报送的审查意见和申请材料之日起七个工作日内予以审核,作出是否许可的决定,并在云南司法行政网“http://sft.yn.gov.cn/”律师工作相关栏目上公示。  

 (四)许可决定及送达方式

省司法厅自作出决定之日起七个工作日内,结果将在云南司法行政网http://sft.yn.gov.cn/ “双公示”栏目上公示。

办理结果:

1.准予设立的,省司法厅自作出准予决定之日起10日内完成制证并向申请人颁发证照。

2.准予变更、注销的,申请人应自省司法厅作出准予决定之日起十日内携原执业许可证正、副本至省司法厅办理变更、注销手续(也可按附件1规定的方式办理)。

3.不予许可、不予变更或不予注销的,在律师工作管理系统相关申请表意见栏中向申请人注明理由。

送达方式:上述所有决定书可自行在云南律师工作管理系统下载打印或至州市司法局打印。

十、许可服务

(一)咨询

1.咨询方式

(1)窗口咨询。

省司法厅律师工作处:省司法厅2号楼407室。

维西县司法局律师管理室维西县保和镇幸福路县司法局。

(2)电话咨询。

省司法厅律师工作处电话号码:(0871)64189011。

维西县司法局律师管理室电话号码:(0887)8626252。(3)网络咨询。

省司法厅:http://sft.yn.gov.cn/

维西县司法局律师管理室:无

(4)信函咨询。

省司法厅: 咨询部门名称:云南省司法厅律师工作管理处;通讯地址:昆明市西山区滇池路219号;邮政编码:650200。

迪庆州司法局:咨询部门名称:迪庆州司法局公律科;通讯地址:迪庆州香格里拉市康珠大道白塔旁;邮政编码:674400。

维西县司法局:咨询部门名称:维西县司法局律师管理室;通讯地址:维西县保和镇幸福路;邮政编码:674600。


2.咨询回复

即接即办。

(二)办理进程查询

申请人可通过云南省司法厅网页http://sft.yn.gov.cn/查询审批事项办理进程。

(三)监督投诉

省司法厅

纪检监察投诉:云南省纪委驻云南省司法厅纪委监察组,电话号码:(0871)64189072;

信函投诉:云南省纪委驻云南省司法厅纪委监察组,通讯地址:云南省昆明市西山区滇池路219号,邮政编码:650228;

网站:云南省司法厅门户网站(http://sft.yn.gov.cn/)

迪庆州司法局

监督投诉:州司法局办公室0887-8223804

电话号码:0887--8288015

信函投诉:州司法局监察室

通讯地址:迪庆州香格里拉市康珠大道白塔旁

网站:香格里拉州司法局门户网站

维西县司法局

监督投诉:司法局办公室0887-8626252

通讯地址:维西县保和镇幸福路

网站:维西县司法局门户网站


 





附件1. 律师事务所设立、变更、注销许可办事流程示意图

                                         

 附件2:相关文书表单下载

相关文书表单可到云南司法行政网查阅、下载。

附件2-1:

申请材料清单

行政许可申请人

申请人

电话

拟设立律师事务所名称


序号

申请材料名称

数量

备注

1

2

3

4

5

6

7

8

9

…

合计

共提交材料(      )种



附:附件2:律师事务所设立申请登记表.doc

    附件3:认缴出资承诺书.docx

    附件4:律师事务所分所设立申请登记表.doc

    附件5:设立分所承诺书.docx

    附件6:拟任分所负责人承诺书.docx

    附件7:合伙人会议决议.docx

    附件8:认缴出资承诺书.docx

    附件9:变更执业机构承诺书.docx

    附件10:律师事务所变更组织形式申请表.doc

    附件11:律师事务所变更名称申请表.doc

    附件12:律师事务所变更负责人申请表.doc

    附件13:律师事务所变更章程申请表.doc

    附件14:律师事务所变更合伙协议申请表.doc

    附件15:律师事务所分所变更派驻分所律师申请表.doc

    附件16:律师事务所注销申请表.doc

    附件17:清算报告.doc

    附件18:变更合伙人申请书.docx

主办:维西傈僳族自治县人民政府 承办:维西傈僳族自治县人民政府办公室
联系电话:0887-8626078 地址:维西傈僳族自治县保和镇雪龙西路行政中心六楼b区
Copyright © 维西傈僳族自治县人民政府 版权所有
建议使用1920*1080分辨率/IE9以上浏览器访问达到最佳效果 本站已支持IPV6/IPv4访问
站内不良信息举报电话:0887-8226712