网站支持IPv6/IPv4
中国政府网
云南省政府
迪庆州政府
简体
/
繁体
无障碍浏览
长者模式
维西傈僳族自治县人民政府
政府信息公开
(县水务局)
政府信息公开指南
部门信息公开指南
法定主动公开内容
通知公告
政府信息公开基本目录
领导信息
部门领导信息
组织机构
行政执法和行政强制
执法主体信息
执法人员信息
执法职责和依据信息
执法程序信息
有关便民服务信息
双随机一公开制度及随机抽查事项清单
救济渠道信息
行政执法结果信息
年度行政执法和行政执法监督数据统计信息
建议提案办理结果公开
人大建议办理结果公开
政协提案办理结果公开
财政信息公开专栏
部门预决算
部门“三公经费”
基层政务公开标准规范化目录
政务公开标准化规范化目录
事业单位人员管理
职称评审信息公开
工作动态
重点领域信息公开
审计结果公示
政府信息公开年报
部门信息公开年报
政策文件
转发政策文件及解读文件
政策文件
政策解读
其他文件
部门文件
依申请公开
yyy索引号
0152885296/202200241
文 号
维河长办发〔2021〕16 号
来 源
县水务局
公开日期
2021-11-17
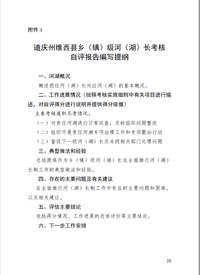
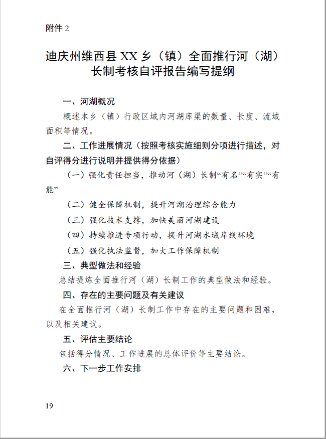
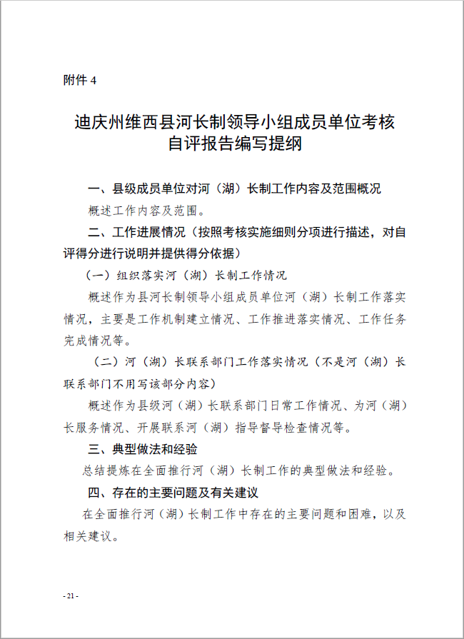
维西县河长制办公室关于印发2021 年维西县 全面推行河(湖)长制工作考核 实施细则方案的通知
发布时间:2021-11-17 15:59 浏览次数:2015
字体:[
大
中
小
]
打印
分享到:
相关解读
《维西县河长制办公室关于印发2021 年维西县 全面推行河(湖)长制工作考核 实施细则方案的通知》的政策解读
上一篇:
维西县小水电清理整改领导小组关于认真 做好省级反馈生态流量下泄问题 整改工作的通知
下一篇:
关于转发《迪庆州河长制办公室关于印发2021 年迪庆州全面推行河(湖)长制工作考核 实施细则方案的通知》的通知